五大发电氢能业务最新进展
来源:第一元素网 2024-12-04
随着新能源产业的快速发展,氢能受到越来越多的关注,各地政府相继出台氢能产业政策与规划,各类能源央企、民营企业也陆续涌入氢能赛道。依托丰富的新能源资源,华能集团、大唐集团、华电集团、国家电投集团、国家能源集团五大发电央企纷纷在制氢领域布局,并逐步延伸到产业链的各个环节。
近日,五大发电集团之一的华电集团在氢能领域又传出喜讯,内蒙古华电氢能产业技术开发有限公司成立,该公司由华电新能源集团股份有限公司全资持股。新公司的成立,将为华电在氢能领域的布局添下一枚棋子。预计其将利用华电新能源在风力发电、太阳能发电等领域的经验和技术积累,为氢能产业的发展提供有力支持。未来使其有望成为华电集团在新能源领域的重要增长点之一。
2024年以来,为践行绿色低碳转型规划,中国华电显著加快了氢能步伐,一方面在绿氢项目上接连取得突破,另一方面自研电解水制氢装备在市场逐渐占得“一席之地”,部分项目动态详情如下:
中国华电在国内积极推动氢能相关项目落地的同时,还积极参与海外新能源及“新能源+”市场的合作,尝试拓展全球市场。
面向未来,中国华电正积极联合氢能行业领军企业实现氢能源战略发展转型,致力为氢能发展蹚出一条生态优先、绿色低碳的高质量发展路径,以实现可再生能源制氢、储氢及氢能综合利用的绿色发展目标。
近年来,中国华能积极响应国家能源战略,积极布局绿氢产业。华能集团涉足氢能,最早从旗下的中国华能集团清洁能源技术研究院有限公司(下称“华能清能院”)开始。华能清能院早在2017年就自主研发了大功率熔融碳酸盐燃料电池技术,能够实现分布式氢能发电。
据统计,过去半年,华能至少启动了5个绿氢项目。这些绿氢项目总产能已超10万吨。
近年来,大唐集团积极推进氢能多场景示范应用工程,锚定“打造‘绿色低碳、多能互补、高效协同、数字智慧’世界一流能源供应商”愿景目标,在建设氢能产业发展基地、氢能技术攻关等方面进行了深入的探索。其氢能业务相关分公司是中国大唐集团新能源股份、大唐海南氢能。2024年以来部分氢能项目最新进展如下:
国家能源集团作为积极践行绿色低碳循环发展经济体系建设的主力军,将国华投资(氢能公司)作为氢能产业核心孵化平台与专业化新能源企业,加码氢能战新产业培育孵化力度,已全面贯通可再生氢“制储输用+品质检测+数字化销售”全链条,谋划布局了一批绿色氢能项目,与化工减碳、氢基燃料、氢能交通、铁路机车、海洋氢能等诸多领域开展氢能示范应用,以氢能厚植新质生产力。
2024年以后国家能源集团部分相关氢能布局事件如下:
国家电力投资集团也是最早发力氢能产业的央企之一。2017年,国家电投成立了下属子公司—国家电投集团氢能科技发展有限公司(下称“国氢科技”)成立,是国家电投实施氢能产品线战略的主体,重点布局燃料电池及PEM制氢两大产品线,形成了“氢腾”燃料电池和“氢涌”PEM制氢装备的两大系列产品。
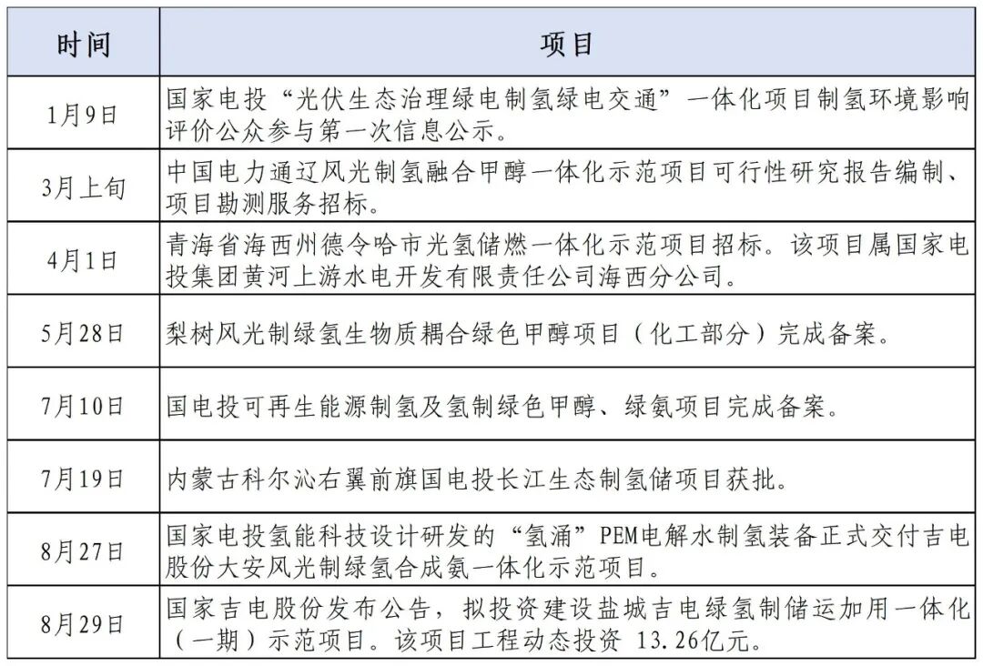
今年以来,国家电投有关氢能布局部分项目动态详情如下:
通过四年发展,目前国电投氢能已经实现了催化剂、膜电极、扩散层、金属双极板、电堆组装、系统控制、空压机等关键技术、材料和部件的自主化,且关键技术指标均已达到国际先进水平。










